This article...
-
Explains how campaigns use a series of steps to guide subscribers through its email flow.
-
Describes Campaign Designer tools such as the Navigator and Errors panels.
-
Highlights differences between campaigns and traditional one-off mailings, emphasizing planning, automation, and conversion tracking.
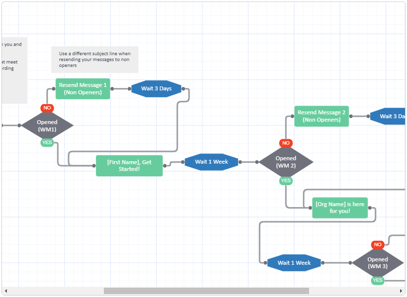
Campaigns are a great way to map out a series of mailings for your subscribers. In addition to the benefits you get in the planning process, you also create a more interactive experience for your subscriber.
Campaigns are built using steps that direct the flow of emails and keep your subscribers moving through the campaign.
How it works
On the Campaigns > List page, you can begin the campaign-creation process.
- The grid-lined area is called the canvas; this is your workspace.
- The left side displays the steps you can add. Think of this as the "palette," such as an artist would use.
To build a campaign, simply click and drag steps from the palette to and drop them in place on the canvas.
NOTE: You can drop campaign steps anywhere on the canvas to get started, and then reposition them appropriately as you build the campaign.
Leverage the Wait and Decision steps to create a dynamic and responsive campaign that meets your needs, and provides your subscribers a good experience.
See Campaign Steps to learn more about each available campaign step.
Campaign Designer overview
Sometimes, the design of a campaign requires a large number of steps to create the necessary flow and routing. However, this can make it challenging to see the entire campaign on the Canvas. The following tools help you to navigate the canvas and view your campaign more efficiently.
Navigator and Errors panels
Campaign Designer has two helpful slide-in panels on the right side of the designer: Navigator and Errors.
TIP: Click the image to open a larger view in a new tab.
- Click the Navigator tab to open a high-level view of the canvas (as shown in the image below). You can click and drag the "focus" box within the panel in order to preview the various steps of the campaign on the canvas. Click the tab again to close the panel.
- Click the Errors tab to access a list of issues with the current campaign steps (as shown in the image below). As errors are fixed, the alerts are removed from the panel. Click the tab again to close the panel.
TIP: Click the image to open a larger view in a new tab.
Designer tools
- Zoom - Use this slider to "zoom in" and "zoom out" of the campaign on the Canvas.
- Print - Click to print the canvas view of your campaign, or save it as a .PDF or an image file.
- Take a Tour - Click to open an on-screen tour of the Campaign Designer interface. This is particularly useful for new Admins.
- Align - Click to "flatten" the steps on the canvas. The steps retain their left-to-right order, but the spacing is adjusted to be as equal as possible and the connecting lines are straightened as much as possible.
Align the Campaign steps
Click Align to "flatten" the steps on the canvas; this makes it easier to relocate and re-organize the steps.
- The steps retain their left-to-right order, but the spacing is adjusted to be as equal as possible and the connecting lines are straightened as much as possible.
- Any comments on the canvas will be grouped and placed in the lower-right corner.
- Press Ctrl-Z (i.e., "undo") to return the campaign steps to the non-aligned configuration.
TIP: Click the images below to open larger views in a new tab.
Campaign steps not aligned
Campaign steps after Align is clicked
How Campaigns differ from Mailings
Most customers come to Campaign Designer after having sent numerous "one-off" mailings from Higher Logic Thrive Marketing Professional or other email-marketing programs. There are a few key differences in the campaign mindset:
- There is a little more planning to create a campaign.
- When a campaign has been activated, it does not require any direct support by a staff member.
- The need to have a send date is greatly diminished because campaign recipients are sent the next mailing based on the flow of the campaign. It's intentionally variable in order to best respond to the subscriber's interaction patterns.
- Message opens, link clicks, and mailing forwards remain important metrics, but a campaign's primary goal is "conversion." That's what you ultimately want to measure and that's what determines your campaign's effectiveness.